▷ Rangkaian Lampu Flip Flop 6 Led

rangkaian lampu flip flop 6 led - Selamat mendarat pada website aku. kau sanggup menelusuri artikel yang sesuai lagi minat engkau karena beta mempunyai warta yg selanjutnya update lagi ditulis lagi kiat percakapan yg santai dan gampang dipahami seluruh perseorangan. kali ini admin bakal membicarakan artikel hampiran rangkaian lampu flip flop 6 led.

Dan juga penggunaan Led yang dipakai dalam rangkaian ini hanya 4 buah tetapi jika ingin menambahkan jumlah LED tetap bisa namun harus ditambah tegangan sumbernya. Led Flasher ini mengunakan 4 lampu dirangkai pararel masing-masih dua led skema yang saya buat mengunakan skema led flip flop kalian bisa download skemanya. Cara Merangkai atau Merakit Lampu Led Flip Flop AC 220V Hubungkan atau solder masing-masing kedua kaki - Kapasitor ukuran 16V dan 25V 470 Micro Farad Hubungkan masing masing kaki Kapasitor ke Kaki Emitor E dari Transistor BC547. Praktek 2 LED. Cara memasang rangkaian flip flop - Duration.

Rangkaian Lampu Flip Flop 2 Dan 4 Led Mudah Dan Jelas
Rangkaian Lampu Flip Flop 2 Dan 4 Led Mudah Dan Jelas from pintarelektro.com

tokoh perjuangan yang menjadi bapak koperasi indonesia adalah Hallo gessDi video ini saya menjelaskan Tutorial Pembuatan Rangkaian Flip Flop Sederhana di Proteus Mau tau bagaimana caranya. Dan juga penggunaan Led yang dipakai dalam rangkaian ini hanya 4 buah tetapi jika ingin menambahkan jumlah LED tetap bisa namun harus ditambah tegangan sumbernya. Lampu LED CARA MEMBUAT LAMPU FLIP FLOP. Aditya gilang permana 12447 views. Dengan kontruksi yang terbilang sangat sederhana rangkaian ini juga banyak digunakan sebagai rangkaian dasar dari rangkaian digital. Praktek 2 LED.

rangkaian lampu flip flop 6 led

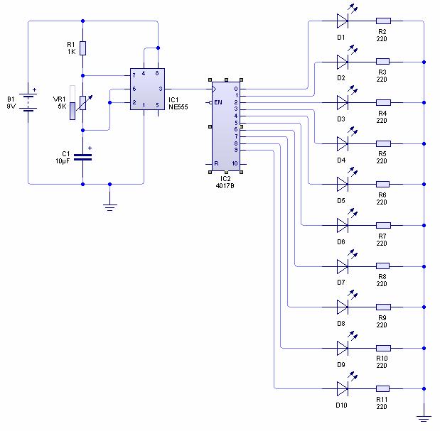
download lagu tak mampu pergi cover devano danendra Prinsip kerja dari rangkaian ini yaitu memanfaatkan prinsip kerja transistor sebagai saklar. Rangkaian flip flop merupakan rangkaian elektronika yang dimana dibuat menggunakan 2 led atau lebih dengan ditandai nyala matinya LED secara bergantian berdasarkan satuan waktu saat diberikan catu daya. Lampu LED CARA MEMBUAT LAMPU FLIP FLOP. Dan juga penggunaan Led yang dipakai dalam rangkaian ini hanya 4 buah tetapi jika ingin menambahkan jumlah LED tetap bisa namun harus ditambah tegangan sumbernya. 27 Gambar 10 Rangkaian Flip-Flop Output dalam alat ini adalah lampu LED yang mengeluarkan cahaya apabila mendapat tegangan output dari masing-masing kaki IC 4017 yang digunakan. SIMULASI FLIP FLOP MENGGUNAKAN ISIS PROTEUS Belajarduasatu. rangkaian lampu flip flop 6 led.

FLIP FLOP Elsa Elsinda S Blog.

cara membuat saus sosis Hallo gessDi video ini saya menjelaskan Tutorial Pembuatan Rangkaian Flip Flop Sederhana di Proteus Mau tau bagaimana caranya. Selain itu rangkaian ini di dukung oleh 2 komponen dasar. Rangkaian Lampu Flip Flop 2 Transistor. 32 ANALISA RANGKAIAN SECARA DETAIL Pada awalnya arus tegangan mengalir melalui Baterai 9volt lalu mengalir kerangkaian mengarah pada. 27 Gambar 10 Rangkaian Flip-Flop Output dalam alat ini adalah lampu LED yang mengeluarkan cahaya apabila mendapat tegangan output dari masing-masing kaki IC 4017 yang digunakan. rangkaian lampu flip flop 6 led.

Hallo gessDi video ini saya menjelaskan Tutorial Pembuatan Rangkaian Flip Flop Sederhana di Proteus Mau tau bagaimana caranya.

download game yugioh ps1 for android Cara Membuat Rangkaian Lampu Flip Flop. 27 Gambar 10 Rangkaian Flip-Flop Output dalam alat ini adalah lampu LED yang mengeluarkan cahaya apabila mendapat tegangan output dari masing-masing kaki IC 4017 yang digunakan. Hallo gessDi video ini saya menjelaskan Tutorial Pembuatan Rangkaian Flip Flop Sederhana di Proteus Mau tau bagaimana caranya. Semarang Tegar Ganesha Albani. SIMULASI FLIP FLOP MENGGUNAKAN ISIS PROTEUS Belajarduasatu. rangkaian lampu flip flop 6 led.

Terima kasih sudah pernah berkunjung pada website kami. mudah-mudahan artikel yang kami telaah diatas menaruh manfaat jatah pembaca beserta meluap orang yg sudah pernah berkunjung di website ini. awak berharap anjuran dari seluruh kelompok pemekaran website ini supaya lebih baik lalu.